Antibiotiques
et fourmis
Alain Lenoir mis à jour 28-Jui-2021
La plupart des antibiotiques sont issus de bactéries actinomycètes isolées du sol depuis les années 1940, jusqu'aux années 60, l'âge d'or des antibiotiques. Cette période est finie à cause du développement généralisé de résistances de bactéries et de champignons (Benkimoun 2016). Cela pose d’énormes problèmes de résistance en milieu hospitalier (Santi 2016). On découvre par exemple qu'il ne faut pas prolonger les traitements antibiotiques contrairement à ce qu'on pensait (Sokolsky 2017) et que les antibiotiques tuent les bonnes bactéries du microbiome intestinal, bactéries qui favorisent les immunothérapies anticancéreuses (Rosier 2017). On va devoir de plus en plus faire face aux bactéries résistantes aux antibiotiques. Par exemple, en Inde où l'on fabrique la plupart des antibiotiques utilisés dans le monde, de nombreuses résistances apparaissent, ce qui risque de poser des problèmes au niveau mondial (Barnéoud et Bomboy 2018).
On s'attend à un vaste scandale sanitaire en perspective avec l'abus des antibiotiques dans les élevages industriels où l’on trouve des staphylocoques dorés résistants à la méticilline (SARM) (Nicolino 2013). La surdose d'antibiotiques dans l'alimentation animale est dangereuse (Maruchitch 2013). Pourtant les États-Unis continuent d’utiliser massivement les antibiotiques dans l’élevage, avec développement de bactéries résistantes comme des staphylocoques (Garric 2014). Les activités humaines transforment radicalement la circulation des micro-organismes (bactéries, champignons, micro-algues) sur la planète, avec des répercussions probables sur les écosystèmes et les populations. On trouve par exemple une dispersion considérable de l'interféron de classe 1 qui favorise la résistance aux antibiotiques (Zhu et al 2017, voir Luk 2018).
« Ainsi, les pires atteintes à la biodiversité susceptibles de mettre en danger l’avenir de l’humanité ne viendront pas de l’extinction des tigres ou des gorilles, mais de la disparition de ces multitudes de micro-organismes qui sont des partenaires silencieux de notre évolution. La course à l’asepsie est devenue une ineptie anti-évolutionniste dont les maladies nosocomiales ne donnent qu’un petit aperçu. Réapprenons à vivre avec les micro-organismes ! » (Picq 2013).
Selon Philippe Grandcolas dans le Monde du 8 avril 2020 :

Et
les fourmis ?
On cherche depuis pas mal d'années des antibiotiques chez les fourmis,
en particulier les fourmis
champignonnistes. Cameron Currie a ainsi trouvé chez toutes les Atta
et Acromyrmex étudiées une bactérie filamenteuse
actinomycète produisant un antibiotique (Currie et al 1999). En fait
il faut plutôt parler d'antifongique. Les fourmis Allomerus,
symbiontes d'arbres Hirtella, ont aussi dans leurs nids des actinobactéries
(6 Streptomyces et 1 Amycolatopsis) qui les protègent
contre les champignons parasites (Seipke et al 2012).
On a trouvé des antibiotiques aussi sur des champignons de Tetraponera
(Qin et al 2017), mais on n'avait pas encore testé leur efficacité.
En 2017 on vient d'identifier toute une série d'antibiotiques efficaces
contre deux bactéries résistantes, un staphylocoque doré
résistant à la méticilline (MRSA en anglais) et un
entérocoque résistant à la vancomycine (VRE en anglais).
Ce sont des polypeptides aromatiques appelés fasamycines et foramycines
issus de bactéries filamenteuses actinomycètes Streptomyces
et Saccharopolyspora. Ces bactéries ont été
trouvées dans des nids de fourmis Tetraponera penzigi dans des
domaties sur des acacias au Kénya (Qin et al 2017, voir aussi Vaugrente
2017, Loumé 2017). Ces antibiotiques semblent venir à bout des
lignées résistantes du staphylocoque doré. Espérons
que cela va bientôt servir, mais sans une diminution drastique de l'usage
des antibiotiques, cela ne sera qu'un répit... Voir
aussi Pouydebat (dans son livre, 2019)
qui parle de Tetraponera
penzigi (p.102-103).
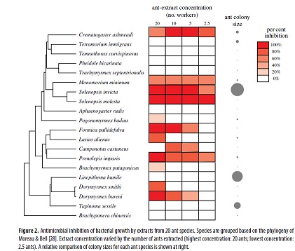
Cette question des antibiotiques chez les fourmis est très actuelle : Penick et coll viennent de scruter 20 espèces de fourmis contre la bactérie Staphylococcus epidermidis. Seules 12 espèces avaient des effets antimicrobiens contre cette bactérie et ce n'était pas lié ni à la taille de la fourmi ni à la taille de la colonie. Trois des espèces qui ont démontré la plus forte activité antimicrobienne font partie des plus petites fourmis testées ( Monomorium minimum, Solenopsis molesta et S. invicta). La fourmi d'Argentine et Tapinoma sessile n'ont pas d'antibactériens (Penick et al 2018, voir AFP 2018, Rigal 2018 et de nombreux autres sites). Voir un nouvel article sur cette publication : La chronique de Camille : comment les fourmis utilisent des antibiotiques (Sc et Avenir juin 2021).
La question est toujours de comprendre comment les fourmis n'induisent pas de résistance à ces antibiotiotiques de la part des bactéries cibles ... On trouve aussi des peptides antibiotiques prometteurs dans le venin de guêpes Polybia paulista d'Amérique du Sud (Torres et al 2018). Des revues comme Alternative Santé (Février 2019) en parlent (pdf). Le microbionte des fourmis intéresse de plus en plus de monde. Un article de chercheurs du Costa Rica fait le bilan pour les Camponotus, les Cephalotini et les Attini, essentiellement pour les symbioses nutritives, mais c'est une source nouvelle pour la recherche d'antibiotiques (Artavia-León et al 2019).
Encore un nouvel antibiotique, la nybomycine, produite par des actinobactéries Streptomyces dans l'intestin de Camponotus vagus. Ce produit serait aussi anti-cancéreux (Zakalyukina, et al 2019, voir sputniknews 2019). Et on va sans doute en trouver plein d'autres, par exemple chez Cyphomyrmex du Brésil (champignonniste) c'est la cyphomycine. En fait c'est un antifongique (Chevrette et al 2019, voir Fraval 2019). On trouve sur internet de nombreux articles sur ces "antibiotiques".
Nathaniel Herzberg (2019) attire notre attention sur une publication récente "Contre l’antibiorésistance, les fourmis donnent l’exemple" : les fourmis Acromymex ont adopté des bactéries Pseudonocardia pour lutter contre d’autres bactéries, les Streptomyces, qui tuent le champignon symbiotique. "Les chercheurs soulignent enfin que, plutôt que d’éliminer rapidement la totalité des souches infectieuses, les fourmis s’y prennent lentement et se contentent d’en inhiber l’effet, en les maintenant sous un seuil de concentration. « Tout cela permet de mieux comprendre comment les fourmis utilisent les antibiotiques depuis des millions d’années sans dommage, alors que l’antibiorésistance fait déjà de sérieux ravages, cinquante ans après leur première utilisation par l’homme », souligne Hongjie Li, de l’université de Madison." 14 groupes de gènes seraient concernés (Pathak et al 2019 et voir Auris 2019). Fanny Agostini dans la chronique sur Europe1 le 6 mai 2021 dit "Antibiorésistance : prenons exemple sur les fourmis" : les attines pourraient servir de modèle pour lutter contre le développement de l'antibiorésistance. Elles ont de multiples souches dont certaines vont permettre de lutter contre la résistance des pathogènes.
Les fourmis peuvent aider à la bonne santé des plantes avec leurs antibiotiques soit directement soit par leurs bactéries. Cela soigne au moins 14 maladies des plantes. On a par exemple transplanté des fourmis rousses dans une plantation de pommiers, cela réduit l'apparition de deux maladies (Offenberg et Damgaard 2019; voir Claudet 2019). Voir les glandes des fourmis, Plantes et fourmis.
Rémy Chauvin dans son livre "Dieu des fourmis Dieu des Etoiles" (1988) explique que dans son laboratoire on avait découvert que les abeilles sont pleines d'antibiotiques (p.78-79), il fut précurseur comme dans bien d'autres domaines
Voir
- AFP (2018) Les fourmis, une source future de médicaments ? https://www.sciencesetavenir.fr/sciences/les-fourmis-une-source-future-de-medicaments_120565.
Pdf
- Aurias,
A. (2019). Antibiorésistance : et si on s'inspirait des fourmis ? La
Recherche 554 Décembre 2019: p. 26
Pdf
- Artavia-León,
A., M. Pacheco-Leiva, C. Moya-Román, N. Rodríguez-Hernández
and A. A. Pinto-Tomás (2019). Ant microbial symbionts are a new model
for drug discovery. Drug Discovery Today: Disease Models. https://doi.org/10.1016/j.ddmod.2019.08.011
- Claudet,
J. (2010) Selon une nouvelle étude, les fourmis soignent les maladies
des plantes. Trustmyscience, 17 octobre 2019, p. https://trustmyscience.com/etude-montre-que-fourmis-soignent-maladies-plantes/
Pdf
- Fraval, A. (2019) Les
antibiotiques, c’est entomologique. Opie-insectes, mai 2019,
p. http://www7.inra.fr/opie-insectes/epingle19.htm
- Herzberg, N. (2019). Les fourmis traitent avec les bactéries. Contre
l’antibiorésistance, les fourmis donnent l’exemple. Le
Monde Science et Médecine 2 octobre 2019. p. 8.
- Loumé, L. (2017) Comment une fourmi africaine pourrait aider à
lutter contre l'antibiorésistance. sciences et Avenir, 22 février
2017, p. https://www.sciencesetavenir.fr/sante/comment-une-fourmi-africaine-pourrait-aider-a-lutter-contre-l-antibioresistance_110690.
Pdf
- - Pouydebat, E. (2019). Quand les animaux et les végétaux nous
inspirent, Odile Jacob. 202p.
- Rigal, F. (2018) Les fourmis, source potentielle d'antibiotiques, intriguent
les chercheurs. lequotidiendumedecin.fr, 7 février 2018, https://www.lequotidiendumedecin.fr/actualites/article/2018/02/07/les-fourmis-source-potentielle-dantibiotiques-intriguent-les-chercheurs_854901.
Pdf
- Rosier, F. (2017). Les antibiotiques, ennemis des immunothérapies.
Le Monde Sciences& Médecine 8 novembre 2017. Pdf
- Santi, P. (2016). L’antibiorésistance, menace mondiale. Le Monde
Mercredi 20 janvier. p. 2. Pdf
- Vaugrente, A. (2017) Antibiorésistance : la solution passe par les
fourmis. pourquoidocteur.fr, 17 février 2017, http://www.pourquoidocteur.fr/Articles/Question-d-actu/19925-Antibioresistance-la-solution-passe-par-les-fourmis.
Pdf
- Sokolski C. (2017) Antibiotiques : la fin d'un dogme ? Que Choisr Santé,
n° 120, Octobre 2017, p.2 Pdf
- sputniknews (2019) Un nouveau remède contre le cancer? On
l’aurait trouvé dans l’intestin des fourmis. 5 mars 2019,
p. https://fr.sputniknews.com/sci_tech/201903051040258891-fourmis-antibiotique-cancer/
Pdf
- Barnéoud, L. and A. Bomboy (2018). L'Inde, fabrique d'antibiorésistance.
Le Monde Science & Médecine 12 décembre 2018. p. 1, 4-5.
- Benkimoun, P. (2014). La résistance aux antibiotiques devient une menace
à l'échelle mondiale. Le Monde 4-5 mai. p. 4.
- Chevrette, M. G., C. M. Carlson, H. E. Ortega, C. Thomas, G. E. Ananiev, K.
J. Barns, A. J. Book, J. Cagnazzo, C. Carlos, W. Flanigan, et al. (2019). The
antimicrobial potential of Streptomyces from insect microbiomes. Nature Communications
10(1): 516. 10.1038/s41467-019-08438-0
- Currie, C. R., J. A. Scott, R. C. Summerbell and D. Malloch (1999). Fungus-growing
ants use antibiotic-producing bacteria to control garden parasites. Nature 398:
701-704.
- Garric, A. (2014). L'espérance de vie a gagné six ans depuis
1990. Le Monde 19 décembre. p. 6.
- Luk,
F. L. (2018) Le
tour du monde des microbes. lejournal.cnrs.fr, 11 janvier 2018
- Maruchitch, R. (2013). Antibiotiques. Gare à la surdose animale. Le
Monde Science & Techno 6 avril. p. 4-5.
- Nicolino, F. (2013). Le scandale alimentaire qui s'annonce. Le Monde 26 février.
p. 20.
-
Offenberg, J. and C. Damgaard (2019). Ants suppressing plant pathogens: a review.
Oikos in press(0). 10.1111/oik.06744
- Pathak,
A., S. Kett and M. Marvasi (2019). Resisting Antimicrobial Resistance: Lessons
from Fungus Farming Ants. Trends in Ecology & Evolution. https://doi.org/10.1016/j.tree.2019.08.007
- Penick, C. A., O. Halawani, B. Pearson, S. Mathews, M. M. López-Uribe,
R. R. Dunn and A. A. Smith (2018). External immunity in ant societies: sociality
and colony size do not predict investment in antimicrobials. Royal Society Open
Science 5(2). 10.1098/rsos.171332. Article libre
de droits
- Picq, P. (2013). De Darwin à Lévy-Strauss. L'homme et la diversité
en danger. Paris, Odile Jacob. 290p.
- Qin, Z., J. T. Munnoch, R. Devine, N. A. Holmes, R. F. Seike, B. Wilkinson
and M. I. Hutchings (2017). Formicamycins, antibacterial polyketides produced
by Streptomyces formicae isolated from African Tetraponera plant ants. Chemical
Science in press. DOI: 10.1039/x0xx00000x
- Seipke, R. F., J. Barke, M. X. Ruiz-Gonzalez, J. Orivel, D. W. Yu and M. I.
Hutchings (2012). Fungus-growing Allomerus ants are associated with antibiotic-producing
actinobacteria. Antonie van Leeuwenhoek 101(2): 443-447. 10.1007/s10482-011-9621-y
- Torres, M. D. T., C. N. Pedron, Y. Higashikuni, R. M. Kramer, M. H. Cardoso,
K. G. N. Oshiro, O. L. Franco, P. I. Silva Junior, F. D. Silva, V. X. Oliveira
Junior, et al. (2018). Structure-function-guided exploration of the antimicrobial
peptide polybia-CP identifies activity determinants and generates synthetic
therapeutic candidates. Communications Biology 1(1): 221. 10.1038/s42003-018-0224-2.
Libre de droits
- Zakalyukina,
Y. V., M. V. Birykov, D. A. Lukianov, D. I. Shiriaev, E. S. Komarova, D. A.
Skvortsov, Y. Kostyukevich, V. N. Tashlitsky, V. I. Polshakov, E. Nikolaev,
et al. (2019). Nybomycin-producing Streptomyces isolated from carpenter ant
Camponotus vagus. Biochimie 160: 93-99. https://doi.org/10.1016/j.biochi.2019.02.010
-
Zhu, Y.-G., M. Gillings, P. Simonet, D. Stekel, S. Banwart and J. Penuelas (2017).
Microbial mass movements. Science 357(6356): 1099-1100. 10.1126/science.aao3007